FCES2020将于7月18-19日以线上线下相结合的方式举行,线下由东莞理工学院承办,北京也同步设分会场。两天峰会分别关注“疫情中”和“疫情后”。第一天峰会聚焦“疫情中”,上午的大会报告后下午还有4个分论坛,分别从教学模式、最佳案例、质量保障、平台实践等维度展开,这里介绍探讨创新的在线教学模式分论坛情况,该分论坛主席由上海交通大学慕课研究院蒋建伟院长担任。
突如其来的疫情,打乱了2020春季学期的教学安排, “停课不停教、不停学”成了主旋律,我们经历了前所未有的一个特殊的学期,面对面的课堂教学成了绝大部分老师与学生无法实现的奢望,直播成了在线教学最主要传播手段。围绕着课程目标的达成,老师们各显神通,积极探索在线教学场景下的教学新方式,形成了不同的在线教学形式,努力追求“实质等效”。
这学期的在线教学已经形成了直播授课、慕课/录播授课、在线研讨授课等多种模式。我们知道,没有教学设计、直接搬家上线的在线教学饱受诟病;我们也知道,不少课程尽管是不得已被动上线,但通过师生的共同努力,也是尝到了在线教学的甜头;我们更期待,当我们返校回到实体课堂,将在线教学中形成的好的做法,保留下来,融进面对面的课堂教学中,让我们的教学变得更美好!
在第一天下午的分论坛环节,我们邀请了五位嘉宾,分别从不同的角度,分享他们在线教学的探索与思考:既有长期活跃于在线教育领域、探索在线教学新模式的慕课明星,也有初涉在线教学、积极探索勇于实践的一线教师;既有学校教学管理部门负责人关于在线教学服务与管理的思考,更有在线教育研究领域的学者带来的对疫情期间在线教学模式的剖析。我们希望与经历了难忘一学期的老师们一起研讨,共同展望疫后教学模式的创新发展。
分论坛主席:

蒋建伟
上海交通大学慕课研究院院长;教育部高等学校教学信息化与教学方法创新指导委员会委员,教育部高校在线教学国际平台与课程建设专家顾问组成员,教育部产学合作协同育人项目专家组成员。
近年来,在精品MOOC建设与应用、线上线下混合式教学改革、产学合作在线课程资源建设与应用模式等方面,进行了一系列探索与实践。主持“好大学在线”课程平台的建设与运行工作;发起并组织“全国高校混合式教学设计创新大赛”。多次获得国家级和上海市教学成果奖。
讲者简介:
报告一:基于MOOC的在线教学“导”与“学”

华中科技大学
秦磊华
讲者简介:华中科技大学计算机学院教授。教育部计算机类专业教学指导委员会委员、全国高等学校计算机教育研究会常务理事、CCF教育专委会常务委员等。“计算机组成原理”国家精品资源共享课和MOOC负责人。研究方向为计算机系统结构,在国内外重要期刊发表SCI等学术研究论文40余篇,在《高等工程教育研究》、《中国高等教育》和《中国大学教学》等发表教研论文10余篇。获湖北省科技进步一等奖、湖北省教学成果一等奖、国家教学成果一等奖;获宝钢优秀教师、湖北省名师。
报告简介:MOOC为学生提供了广阔、自由的学习空间,但同时也应看到在线学习存在的不足,需充分利用信息技术与教育深度融合的优势,设计“学-思-练”相结合的多层次“导”学方案,减少学习盲目性,提高学习效率和效果,达到“二性四度”的金课标准,使每堂课都能带给学生新视野、新收获和新感悟。
报告二:初涉在线教学,我尝到了混合式教学的甜头

上海交通大学
肖双九
讲者简介:上海交通大学软件学院副教授,博士,硕士生导师。中国计算机学会会员,计算机图学学会计算图学专委会副主任,中国人工智能学会智能 CAD 与数字艺术专业委员。近年来的研究领域包括计算机图形图像、虚拟现实、增强现实、人工智能、智能人机交互技术、大数据分析与可视化等。作为项目负责人完成了国家自然科学基金项目,国家 863 项目、省部委项目及国际合作等多项课题的研究。所负责的《三维实境仿真训练系统》曾获得 2013 年度全军科技进步一等奖。在本研究领域的多种国际学术会议和国家一级核心期刊上发表学术论文 100 余篇。课程教学包括《计算机图形学》、《人机界面与交互》等。
报告简介:与大部分老师一样,COVID-19把我这个没有涉足过在线课程的老师变成了“主播”。面对隔空相望的学生,如何做好《人机界面与交互》课程的教学设计,我面临巨大的挑战。这个学期,我带着学生一起摸索、不断改进,重构课程内容、DIY制作课程视频、探索在线教学方法,在引导学生自主学习的同时,体验了课前课中课后相结合的在线混合式教学模式带来的变化。
本次报告,我将与大家分享在线教学的心路历程,交流我对进一步发展、优化这一新的教学模式的思考。
报告三:在线教学立体式分层教学的新尝试

北京大学
刘家瑛
讲者简介:北京大学 副教授,博士。2010年毕业于北京大学计算机应用技术专业,获理学博士并留校任教。研究领域包括图像/视频压缩、增强与理解。累计发表IEEE/ACM汇刊与CCF A类会议论文50余篇,获得授权国家发明专利43项。担任APSIPA杰出讲者,IEEE/CCF/CSIG高级会员,IEEE MSA/VSPC技术委员会委员,CSIG多媒体专委会秘书长等。担任IEEE Trans. on Image Processing,Elsevier JVCI期刊编委,ACM ICMR-2021/IEEE ICME-2021会议程序主席,CVPR/ICCV/ECCV会议领域主席等,获教育部科技进步二等奖、CSIG石青云青年女科学家奖、北京大学教学卓越奖(最年轻获奖者)等。主讲的全球MOOC课程获教育部首批“国家精品在线开放课程”。
报告简介:人工智能研究的热潮也带动了人工智能教育课程的思考,人工智能课程到底应该什么时间开?课程的基础知识与应用实践又应该如何平衡而相得益彰?百花争鸣地人工智能技术应用,到底学生应该怎么选?是成为了兴趣的起点还是放弃的绊脚石……
本次报告,我将与大家分享北京大学《人工智能引论实践》课程的大班-小班授课的新尝试,探讨多元化立体式的课程组织到底有什么利与弊。
报告四:优化服务保障,强化质量管理,打造有温度的在线教学

哈尔滨工业大学(威海)
张策
讲者简介:哈尔滨工业大学(威海)教务处副处长,工学博士,副教授,硕士生导师。担任教育部教学信息化与教学方法创新教学指导委员会秘书,(全国)“高校在线开放课程联盟联席会”副秘书长,全国高等院校计算机基础教育研究会在线教育专委会理事,中国高校计算机教育MOOC联盟(CMOOC联盟)办公室副主任,(教育部和工信部指导成立的)信息技术新工科产学研联盟副秘书长。先后获得2020年哈尔滨工业大学研究生课程在线教学“网络授课金奖教师”称号、2019年山东省一流本科课程(线上线下混合式课程)、国家精品在线开放课程认定、高等教育国家级教学成果一等奖、山东省教学成果特等奖、学校“我爱我师—我心目中的好老师”等荣誉。曾在教育部高等教育司工作,从事MOOC方面的管理工作,全程参与完成了我国首批“国家精品在线开放课程认定”等工作。
报告简介:开展在线教学是应对疫情挑战的主要战略部署,学校教学管理与服务部门要依据形势与实际制定在线教学整体策略与方案,协调内外,统筹推进学校创新开展大规模、新形态网络在线教学。
报告将以学校教学主管部门的视角,讨论针对在线教学的多种模式、多种教学方法,如何在疫情期间在线教学推进工作中的服务保障、质量管理(包括跟踪、调研、督导、讨论、评价等),提升教师的在线教学能力,促进教学实现进步,为完成学校在线教学任务、提高在线教学成效、促进在线教学发展起到积极的推动作用。
报告五:在线教学模式的理论分析与创新发展

华南师范大学
谢幼如
讲者简介:华南师范大学教育信息技术学院副院长,博士,二级教授,博士生导师。研究领域包括教育信息化、教育技术学、课程与教学论等。1993年、1997年、2005年、2018年四度获得国家级高等教育教学成果奖,1996年享受国务院政府特殊津贴,1998年获霍英东青年教师奖,1999年获曾宪梓教师奖,2006年被评为广东省高等学校教学名师,2019年被评为“广东特支计划”教学名师。主持的《教学设计原理与方法》2005年评为国家级精品课程、2016年评为国家级精品资源共享课;主持的《智慧课堂教学》2018年评为国家级精品在线开放课程。
主要学术兼职:教育部普通高等学校本科教学工作审核评估专家、全国教师教育课程资源专家委员会委员、广东省本科高校在线开放课程指导委员会主任委员、国际华人教育技术学会(SICET)会长、全球华人计算机教育应用大会(GCCCE)执行委员、中国人工智能学会智能教育技术专业委员会(AIBET)常务副理事长、广东省高等教育学会教育技术专业委员会理事长。
报告简介:在线教学模式是保障在线教育质量,实现疫情防控期间线上教学和线下教学同质等效的核心,也是推动在线教育创新与发展的关键。本报告将围绕以下问题展开:
(1)在线教学模式的内涵与分析维度;
(2)在线教学模式的构建理论与方法;
(3)疫情在线教学模式的特征分析;
(4)后疫情在线教学模式的创新发展。
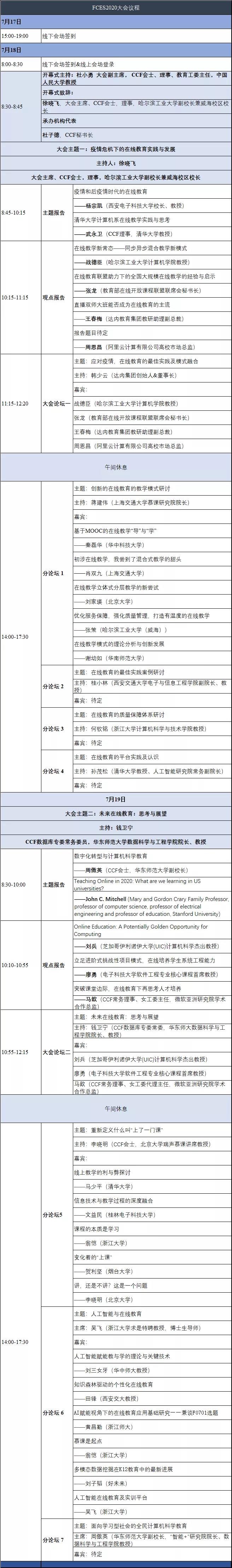
会议详细议程:


特别声明:本站注明稿件来源为其他媒体的文/图等稿件均为转载稿,本站转载出于非商业性的教育和科研之目的,并不意味着赞同其观点或证实其内容的真实性。如转载稿涉及版权等问题,请作者在两周内速来电或来函联系。