
高校网站普遍存在着技术上系统分散、安全风险高,内容上更新慢、信息陈旧或不准确,维护上责任不清、能力不足等问题。这些问题给高校网络安全带来很大的压力,而且给访问者造成不好的印象。为了解决此类问题,上海海事大学借鉴国务院办公厅的网站治理方案,并结合高校的实际,探索了适合自身的网站治理模式。
现状调研
我们首先对校内网站根据每年的备案情况、安全漏洞通报情况以及信息化资产管理系统主动发现结果进行了综合梳理,得到校内网站的全量资产。根据二级部门的功能性质,我们把网站进行分类。
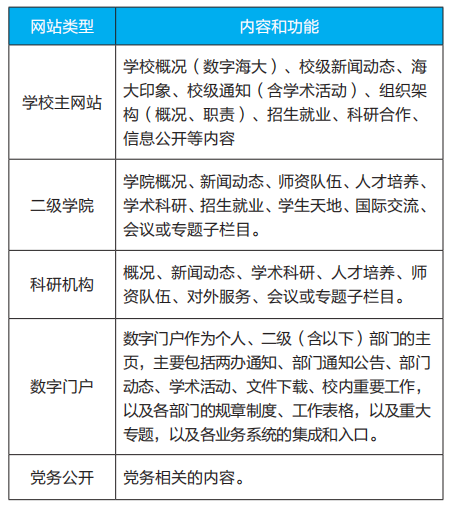
数字门户作为个人、二级(含以下)部门的主页,主要包括两办通知、部门通知公告、部门动态、学术活动、文件下载、校内重要工作,各部门的规章制度、工作表格,重大专题,以及各业务系统的集成和入口。
经过分析,我们发现校级网站、二级部门网站和数字门户在栏目设置及内容上存在重复等问题,而且在内容上还存在不一致、更新不及时等问题。
此外,我们对信息发布流程进行了调研。调研结果显示,目前的信息发布存在工作繁复的问题。
治理措施及成效
经过以上分析,充分借鉴国务院办公厅网站治理的方案,我们采取了以下网站治理措施。
1.修订网站管理办法,完善网站治理体系
作为“依法依规治校”的典范学校,必须加强规章制度建设,坚持依法治校、科学决策、民主管理、共同推进。
信息化办公室与党委宣传部、校长办公室等部门与相关职能部门、二级学院(研究院)、直属机构等进行了交流,听取他们的建议和意见,并经过校务会决议,最终形成了学校网站治理体系,修订了网站管理办法。
2.采取“关合迁”措施,提高网站治理能力
针对各二级(含以下)部门网站,信息办采取了“关闭职能处室网站,合并二级学院所辖网站,迁移到网站群系统”的措施。看似简单的“关合迁”措施,实际上是对现有网站的站点、栏目和内容进行了优化。
对于职能处室网站,其概况、职责等内容发布到学校主页,其新闻动态、通知依据重要性分别发布到学校主页和数字门户,工作文件和表格发布到数字门户,职能处室的业务则根据实际情况放置到“一网通办”的统一受理大厅和数字门户的应用系统列表中。在过渡期间,现有网站进行静态化归档,便于翻阅。
对于二级学院所辖的网站,如会议网站、实验室网站、专题网站等网站则依据开办部门合并至其所在学院。原则上不再设置独立域名。
按照规定开办的网站原则上纳入网站群系统,由信息办开设账户,并负责统一技术维护。而网站内容的保密审查和意识形态审查则由网站开办者负责。
3.借助“一网通办”平台,规范信息发布流程
为了改变现有信息发布过程中信息员的重复劳动和信息审核的随意性,学校决定在“一网通办”平台中制作统一信息发布流程。在该流程中,信息经过相关领导和部门的审核后,通过与学校主页、数字门户、网站群的接口对接,实现自动发布信息。此外,为了便于过往信息的查找,该流程还与“新闻内容中心”系统进行了对接。所有发布的内容原始信息都可以在“新闻内容中心”中找到。
表1 治理后的网站结构和内容

经过以上措施的改进,网站架构和内容得到了优化,信息发布网站类型精简结果如表1所示。而网站数量也锐减,从原来的80多个网站缩减为30多个。网站系统也从原来的80多个缩减为不足10个。技术维护的工作也从各二级部门分散负责转为信息办统一负责,这不仅提高了维护的专业性、系统的安全性,也简化了二级部门的工作量。
来源:《中国教育网络》杂志(11月刊)
作者:王玉平(上海海事大学信息化办公室副主任)
责编:郑艺龙

特别声明:本站注明稿件来源为其他媒体的文/图等稿件均为转载稿,本站转载出于非商业性的教育和科研之目的,并不意味着赞同其观点或证实其内容的真实性。如转载稿涉及版权等问题,请作者在两周内速来电或来函联系。