教育数字化是教育现代化的一个重要内容。习近平总书记在中共中央政治局第五次集体学习时指出:“教育数字化是我国开辟教育发展新赛道和塑造教育发展新优势的重要突破口。”2023年2月,教育部部长怀进鹏在世界数字教育大会上向世界教育工作者和研究者就“数字变革和教育未来”传达了中国的思考和实践。同年6月,2023年全国教育数字化现场推进会议在湖北武汉召开,大会围绕教育数字化转型、数字学习资源开发与应用、师生数字素养提升、教育数字治理等话题进行交流。由此可见,数字化已成为教育改革发展的重点,整个中国乃至世界都已经认识到教育数字化的重要性和必要性。
高校作为教育领域的前沿阵地,是信息化时代教育变革的牵引力量,引领着教育数字化转型的前进方向。在这样的背景下,如何引导高校数字化转型有序开展,将数字化技术融入教育,将数字化转型策略有效落地,成为高校数字化转型过程中需要考虑的重要问题。而破解这一问题的有效途径就是建立一套科学、规范的高校数字化成熟度评估体系。
本研究从数字化战略、组织运营、数字基础设施、数字化能力、数字文化五个方面评估高校对数字化转型的理解和实施,为教育数字化转型政策的推广、高校数字化转型的开展提供重要依据和工具性的支持;力图通过评估工作,将数字化转型与高校的长远建设目标保持一致,以评促建,评建结合,重在建设,形成高校数字化转型持续健康发展的良好生态。
合理选择数字化成熟度评估指标
评估指标的预选原则
以有效指导高校开展数字化建设为目的,注重结合教育行业教学、科研、管理等主要方面开展指标设计,根据科学性、指导性、唯一性、有效性、可扩展性原则,初步创建高校数字化成熟度评估指标。
科学性原则:结合国家和教育部近年颁发的教育数字化相关文件和重要指示,建立科学合理的评估指标体系,并保持各指标之间高度的相关性。
指导性原则:建立的评估指标体系对于高校开展数字化建设具有明确的政策指引和现实指导意义,为高校在不同目标阶段的顺利开展和落地实施提供理论依据。
唯一性原则:在整个评估体系保持全面、完整性的前提下,每一个指标都是独立存在的,有自己明确的含义,具有唯一性。
有效性原则:确保每一个评估指标都是整个评估体系不可或缺的一部分,具有明确的指向性,能有效帮助提升高校数字化建设的水平。
可扩展性原则:在评估过程中,不断总结评估体系的优缺点,阶段性地对评估体系进行调优、扩展,保持评估体系的先进性,让评估体系更加符合数字中国、教育强国的发展方向。
采用德尔菲法进行两轮专家咨询
德尔菲法(Delphi Method)又名专家意见法,采用匿名方式征求专家的意见,经过几次反复征询和反馈,专家组成员的意见逐步趋于集中,最后获得具有很高准确率的集体判断结果。本次专家咨询共分为两轮,以问卷星的方式向专家发放问卷并回收。问卷包括评估指标介绍、专家基本情况调查表、专家咨询表和专家权威程度这四个部分。主要征询专家对咨询表中各项指标的重要程度进行评分,并提出修改意见。评分按照李克特量表(Likert scale)将重要程度分为不重要、不太重要、一般重要、重要、非常重要5个等级,分别赋值1分、2分、3分、4分、5分。根据第一轮专家咨询结果对指标体系进行修订,然后制定第二轮专家咨询表,要求专家对指标体系进行再次评估。
1.专家基本情况
针对本研究的调研内容,从国内高校、教育行政部门、科研机构中选取了22名专家,他们在管理、教学、专业技术等不同岗位具有多年信息化、数字化、智慧校园等专业领域的工作经验。选择专家时,考虑专家对该领域的熟悉程度、活跃程度、权威性以及学术影响力,且保证专家有充分的时间和负责任的态度来回答此问卷。表1为咨询专家基本情况。
表1 咨询专家基本情况
2.专家积极程度
专家积极性系数按照问卷回收率来表示。第一轮和第二轮均发放22份问卷,用于德尔菲法的专家咨询,均回收22份有效问卷,问卷回收率为100%,代表专家积极程度很高。
3.专家权威系数
专家权威系数(Cr)由判断依据系数(Ca)和专家对问题的熟悉程度系数(Cs)决定,Cr=(Ca+Cs)/2,Ca和Cs的赋值分别见表2和表3。Cr的范围介于0~1之间,一般情况下,Cr≥0.7视为可接受程度,Cr越靠近1,则表示参加调查的专家权威程度越高,专家咨询结果的可靠性越高。根据问卷计算出专家权威系数Cr值,第一轮均值为0.79,第二轮均值为0.83(表4),均满足Cr≥0.7的要求,视为可接受程度。
表2 专家判断依据系数赋值表
表3 专家对问题的熟悉程度系数赋值表
表4 第二轮专家咨询的权威程度
4.专家意见协调程度
专家意见协调程度是指专家对指标是否一致,用变异系数(CV,各指标的标准差/平均值)和用肯德尔和谐系数(Kendall W)表示,该值越大,表明专家协调程度越高,结果越可靠。变异系数CV越小,说明专家对某一项的意见越趋于一致,CV<0.25为可接受范围。W值范围为0~1,当W波动于0.4~0.5时,协调性较好,即可停止咨询。肯德尔和谐系数W值越接近1,表示专家的协调程度越好。经过两轮咨询,将问卷结果通过Excel与SPSS计算得到CV=0.11<0.25,W=0.413,满足合理范围,咨询可以结束。
经过两轮专家咨询之后,专家对高校数字化成熟度评估指标体系的认同程度大致相同,项目组成员也认为指标体系较为合理,基本确立指标体系。确定数字化战略、组织运营、数字基础设施、数字化能力、数字文化为5个一级指标,并拓展细化出15个二级指标和46个三级指标,初步构成高校数字化成熟度评估指标体系。
数字化成熟度评估指标体系构建路径
评估指标体系层次结构
我们以高校数字化成熟度为目标,将指标体系分成四个层次,最上层为目标层,把数字化战略、组织运营、数字基础设施、数字化能力、数字文化5个一级指标作为第二层,把数字化战略规划、运营机制、校园网络、教学数字化、数字化思维等15个二级指标作为第三层,把46个三级指标作为第四层。
细化指标水平层级
随着高校数字化建设的不断深入,其数字化成熟度也会逐步显现阶段式的提升。处在数字化成熟度不同阶段的高校,对数字化的投入、重视和参与程度都各不相同,其数字化建设水平不尽相同。为满足新时代教育数字化转型的新要求,对于高校数字化成熟度的水平进行评估,应提供具体层级区分的评估指标,从而做出合理化判断,为高校实现向更高水平数字化成熟度迈进提供参照标准。
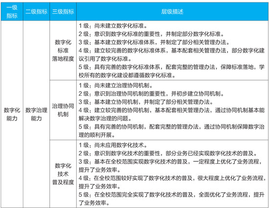
本研究进一步细化了评估体系,对评估指标进行了定性描述和定量等级划分。本文以三级指标“数字治理能力”为例说明水平层级的定性描述(表5),从1~5级深度描绘高校数字化成熟度三级指标的水平层级。
表5 三级指标“数字治理能力”水平层级示例(点击图片放大查看)
量化评分体系
高校数字化成熟度评估指标体系的总体分值为100分。首先,根据表5对应三级指标水平层级等级划分(表6)进行量化评分,然后将评分与该三级指标的权重相乘,计算出单个三级指标的得分。最后,将所有三级指标的得分相加获得对应二级指标得分,并进一步获得一级指标及整个指标体系的总体评估得分。
表6 三级指标水平层级等级划分
本研究将高校数字化成熟度划分为5个等级,分别是初始级、规范级、管理级、治理级、生态级。5个等级分别代表了高校数字化成熟度的不同水平,它们之间是一个递进的关系。初始级代表高校数字化建设的起始阶段,高校对数字化建设有了初步的意识,开始将数字化建设作为学校的战略目标进行部署;规范级是夯实基础的阶段,从战略、组织、新基建、文化等方面进行规范性建设,为高校数字化发展打好坚实的基础;管理级是创新发展的阶段,利用数字化技术在教学、科研、人才、管理等方面进行变革与创新;治理级是深化应用的阶段,说明高校数字化水平相对成熟、稳定,可在此基础上进一步拓展数字化应用、推动教育高质量发展;生态级则是智慧运营的阶段,代表高校数字化建设进入一个高水平时期,拥有较高的数字化能力保障高校智慧运营。根据总体得分可评估对应的成熟度等级(表7)。
表7 高校数字化成熟度等级划分
讨论、分析与反思
首先,指标体系为认识和评估高校数字化建设能力提供全面的指导框架。党的二十大报告指出,教育、科技、人才是全面建设社会主义现代化国家的基础性、战略性支撑。本研究构建的高校数字化成熟度评估指标体系紧密结合二十大报告的重要论断,从高校的数字化战略、组织运营、数字基础设施、数字化能力、数字文化5个方面入手形成一级指标,再由二级和三级指标对一级指标进行内涵式阐述,把教育数字化战略行动作为总体目标,运用数字化技术、理念和思维,以数据为新生产要素,推动数字化时代人才培养模式的转型,全面探索教育数字化的新机制和新模式。
各个指标相互独立,又相互交融,让整个指标体系形成有机整体,为全面认识高校的数字化建设水平提供一个崭新视角,为高校数字化建设提供全面指导。本研究所选专家都是在教育行业有多年经验的信息化工作者,对数字化发展具有较高的前瞻性、丰富的理论性,具有深刻的认识和实践经验,通过德尔菲法和层次分析法对专家的咨询,提升了指标体系的专业性和引领作用。
其次,量化指标体系为高校数字化成熟度提供精准化评估。高校数字化成熟度评估指标体系不但关注到高校数字化建设的系统构成,并对数字化建设能力进行解构,划分出三级指标的水平层级,全方位、多层次、客观地展现高校数字化成熟度的整体状态。水平层级的划分符合高校数字化建设阶段性的基本理念,具有较好的区分度,体现了指标内部的水平表现。借鉴系统工程的方法论,对水平层级采用定性和定量的方法进行评分统计,最终形成整个指标体系的量化评估,助推高校数字化成熟度的精准化评估,为高校数字化建设提供有效借鉴和指导标准。如表5中三级指标“数字治理能力”水平层级的5级划分,清晰定义了不同阶段所呈现的状态,形成可量化指标,最终为评估的总目标提供精准的测评依据,更有针对性地解决问题。
再次,研究过程的进一步提升。在整个研究过程中,还存在以下一些需要提升之处。
第一,与专家的沟通不够充分。整个研究过程中通过问卷星的形式对专家进行咨询,总的来说与专家的对话不够充分,无法了解专家对指标的认识和理解是否有偏差,不能进一步获取专家的详细见解和建议。
第二,专家样本的局限性。本次样本选取的专家受地域限制,后期可以考虑将咨询专家的范围扩大到全国,更有针对性地选取一些业界大咖、高校决策层成员、熟悉教育行业的企业人士等,丰富咨询专家的从业领域,进一步提升结果的权威性。
第三,评分标准细化程度不够。目前对于三级指标水平层级进行了等级划分,但是某些定性描述容易受主观判断的影响,比如“部分”“一定程度”等描述,需要进一步量化指标,进行详细的、系统的定量描述和分析,提供更加一致的评估标准,才能持续提升评估结果的公平性和客观性。
研究展望
数字化转型对于高校来说,既是挑战也是机遇,是促进教育高质量发展的重要途径。高校作为走在时代前沿的教育主体,对新领域发展趋势应更具前瞻性,有义务承担探索教育数字化转型路径的责任,更应该主动投身到数字化时代变革的浪潮中,起到示范引领的作用。
下一步,我们计划以高校数字化成熟度评估体系为依据,搭建高校数字化成熟度评估系统,对高校的数字化建设过程进行持续的动态监测和评估,对评估结果进行定性、定量分析和系统化管理,并根据不同的数字化成熟度评估等级给出专业的指导和建议,促进数字化成熟度水平的提升。在学校管理方面,考虑针对指标涉及的业务范围和特性,明确各个指标的主责部门和协同部门,充分明晰各部门职责,可根据实际情况纳入学校的部门绩效考核工作,提升各部门对数字化建设工作的积极性。
高校数字化建设是一个长期、动态和不断创新的过程,结合本研究的指标体系尝试在一定范围内开展实证评估,进一步收集数据,持续丰富和完善当前的指标体系。通过指标体系的不断实践和优化,提升高校数字化成熟度的评估能力,充分发挥评估体系的作用,切实有效地指导和推进高校数字化建设,助力教育数字化转型。
基金项目:教育部产学合作协同育人项目“新时期高校数字化转型路径研究”(221005921091035);华南农业大学技术开发项目“数字化转型模型及评估软件开发”(H20220664)
来源:《中国教育网络》2024年6月刊
作者:巫莉莉1、张波2、李玉峰2(作者1单位为华南农业大学信息网络中心,作者2单位为华南农业大学基础实验与实践训练中心)
责编:陈永杰