随着大数据时代的到来,高校学生管理工作也需要追逐时代的潮流,学生管理工作者可以通过大数据分析对学生的教育和发展提供更细致全面的支持,并根据其预期的发展进行预测,如何运用大数据的技术创新提升高校学生管理工作水平,是当前高校学生工作者面临和研究的新课题。
问题与挑战
在信息时代的浪潮中,高校的学生管理和教育工作受到了冲击,如何运用信息化技术进行学生的管理和教育成为学生管理工作者的重要任务。在高校学生管理和教育工作中,不仅需要完成对学生思想教育知识的传送,还需要及时更新教师的思想教育观念,同时提高师生对现代信息化手段的适应能力和操作能力。而在目前的高校教学中,仍然采用传统的方式,在利用信息化手段进行学生管理工作中依旧存在一些问题。
传统学工教育模式根深蒂固
传统的学工教育模式主要是教师按照自己的思路进行管理,完成学生管理和教育的任务,学生只能处于被动接受的状态,缺少有效的策略使学生和教师进行有效的互动和了解,很难激发学生在思想政治方面的兴趣爱好。传统教育模式体现了一定的规律化和秩序化,是以学生工作管理者为中心的结构固定的管理模式,导致在学生培养创新中很大的局限性和学生获取知识的片面性。
学生工作管理者大数据意识薄弱
高校学生工作管理者主要包括思想政治课教师、学工管理者、辅导员等各类人员,受到传统教育模式的限制,目前都是以课堂教育、考试成绩以及平时在校的纪律为主,来考核学生在校期间的思想政治状态。教育工作者自身信息化水平有限,对大数据的认识缺乏,不能正确使用信息化手段对学生数据进行有效分析,数据挖掘能力有限,对现代教育管理的认识较为片面。许多因素导致学生工作管理者能够掌握学生的数据,但是不能直接在实际的管理工作中应用和实践。
高校应用系统繁多,管理不统一
高校学生管理主要包括教务管理、学工管理、团委管理以及招生就业管理等,在高校学生管理过程中,每个管理部门都有自己的信息系统,常常出现各自管理各自的,导致学生数据不流通,并且信息系统建立过程中,没有统一的建立标准,仅根据各自部门管理的实际需要,建立适合自己的信息系统,使得信息化成为摆设,学生数据不能得到很好的利用,无法发挥其重要的作用。
措施与方法
1.遵循思想政治工作规律、教书育人规律、学生成长规律,不断提高工作能力和水平。不断深入地推进“以学生为中心”的“智慧学工”信息化建设工作,明晰业务范围和职责,理清业务流程,不断提高学生管理的专业化水平。
2.提高站位,加强学生工作管理队伍建设,发挥大数据在学生管理工作中的重要作用。通过开展业务培训、业务讨论等,提高学生工作管理者的信息化水平。通过试点应用的方式,让更多的学生工作管理者看到大数据分析对工作的推进作用,不断提高学生管理的科学化水平。
3.打破信息孤岛,建立统一的数据标准,建立全校性的数据中心,网信中心充分发挥集合优势,从标准入手,从数据入手,为大数据分析做好充足的数据准备,以便更好地对数据进行挖掘、分析,最大限度的发挥大数据“量”的优势,为各项工作决策提供数据支撑。
大数据应用于学生行为分析
随着互联网时代的发展,我国高等教育也在迅速的发展,近几年来,高校的招生规模在不断的扩大,随着学生的增加,高校特殊群体的问题日益突出,给学校管理工作者带来的压力不断增加,掌握在校学生的动态也成为一个难题,因此,通过信息化手段,进行学生大数据分析和深度挖掘,为高校学生管理者提供有效的依据是目前必须研究的课题。
提升高校学生工作管理者信息化素养
美国信息产业协会主席P.G.Zurkowski最早提出信息素养一词,高校学生管理者应该利用信息的技术和技能解决问题,发现信息、理解信息所包含的价值,培养高校学生管理工作者可以利用学生产生的数据,进行数据分析和对学生行为发展预测的能力。与此同时,在当前大数据的时代,数据和信息随时都将上传到互联网中,网络舆情也为高校学生管理工作者带来了新的挑战,因此,学生管理工作者更应该培养学生信息化素养,合理的利用网络,保护个人隐私的安全,增加师生对数据价值的甄别能力和安全防护能力。在数据的收集和分析处理过程中,学生的隐私保护也应当放在首位。具体可以从以下几方面进行:第一,加强法律知识和信息安全知识学习,提高高校学生工作者职业素养,通过对相关法律知识和信息安全知识的学习,高校学生工作者需要认识到学生的隐私关系重大,对学生隐私有足够的尊重和保护意识;第二,重视学生的隐私和数据,保护学生数据不被泄露,在日常的管理工作中,学生管理者应该注意保护学生数据,未经允许绝不随便披露学生信息;第三,增加高校学生管理者对大数据和信息化时代的认识,我们的教育应该与时俱进,随着新媒体技术的不断发展,学生管理工作者应该及时掌握新的技术和方式。
高校学生数据的收集及分析
表1 学生数据类型

在大数据时代,每个人每天都会产生大量的数据,高校学生产生的数据主要可以分为三个方面:招生数据、在校期间数据以及就业数据,如表1。学生招生数据:主要来自学生入学时高考成绩、生源地学习情况(包括学生的排名,生源地教育状态等)、学生的招生类别;学生在校数据:主要指学生步入学校之后产生的数据,包括学习状况、校园卡消费、学生的培育计划、参加学校活动等;就业信息:主要指学生毕业时产生的数据,包括学生就业的去向、就业工作、专业是否匹配等。通过对学生数据的收集,建立高校数据中心,可以充分的掌握学生在校的学习、生活动态,从而对学生在校的行为进行分析和学生数据进行挖掘,预测学生最近的状态及动向。
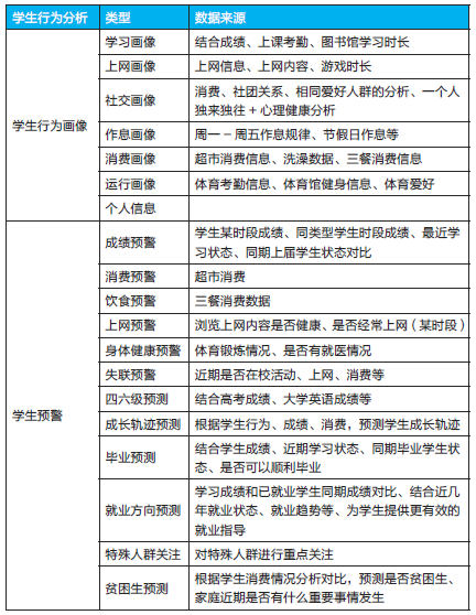
学生数据行为的分析
表2 学生行为数据

作为一名高校管理工作者,应该在充分掌握学生在校数据后,通过对学生在校数据的波动以及家庭背景、个人心理素质等的分析,充分了解学生的变化状态,及时和学生取得有效的沟通。根据学生在校的数据完成学生行为画像以及进行预警分析,学生的行为画像主要是通过校园网的使用、作息、三餐、消费等信息,构建学生的标签;预警分析是通过学生最近时间段中在校状态与学生标签作比较,了解学生最近的变化趋势,对反常行为作出预测分析,及时提示教育管理工作者,见表2。
大数据应用于学生管理工作
根据北京建筑大学现有学生数据以及学生辅导员数据,通过对学生工作处以及学院学生管理者的座谈和调研,对学生在校状态做了简单的分析和应用。数据涵盖北京建筑大学全校9个学院。
学院辅导员数据分析
根据学生工作处提供的辅导员信息以及人事系统提供的辅导员基本信息,对辅导员数据进行有效的分析,通过辅导员年龄分布、在岗时间、职称和学历情况,分析辅导员所学专业与学校学科专业以及所带学院专业的匹配程度,可以根据实际的匹配程度,为学校招聘辅导员提供依据,合理安排专业性较强的辅导员指导更加专业的学院和专业。
学生数据分析应用
根据现有的招生信息、学生在校期间的成绩数据、消费数据、上网数据,对学生数据进行有效的分析,完成学生的个人画像,按照一定的算法为学生添加合理标签,根据学生高考成绩、在校大学英语成绩以及学生在校的学习、生活状态,完成学生四级预测,如图1所示。

图1 个人画像
根据对各个学院的调研结果,结合学生数据,通过不同维度的分析,包括班级成绩分析、四级通过率分析、学生个人成绩(按学期)分析、学生成绩汇总、学生信息查询、学生课程情况、教师课程情况。从以下方面帮助学生工作管理者更好的进行学工管理:
1.上网时长画像:根据学生基本数据以及网络计费数据,通过所有学生日均上网时长平均值、所有学生日均上网时长标准差,基于3σ准则计算分布区间,分成四个区间,然后第一个和第四个分别扩展到负无穷和正无穷,按级别分别对应相应标签:网虫,网迷,网民,山顶洞人,通过标签的变化,为辅导老师提供学生最近上网动态,及时发现问题予以解决。
2.消费画像:根据学生基础数据和一卡通消费流水数据,通过计算所有学生日均消费金额平均值、计算所有学生日均消费金额标准差,基于3σ准则计算分布区间,分成四个区间,然后第一个和第四个分别扩展到负无穷和正无穷,按级别分别对应相应标签,辅导员可以根据学生消费的变化,判断学生最近是否在校,根据消费水平的高低,及时了解学生家庭条件变化,为学生提供有效的补助和帮助。
3.成绩画像:根据学生基础数据,学生课程成绩数据,专业基础数据,校历基础数据,通过计算所有学生课程成绩平均值(同专业,同学年学期)、计算所有学生课程成绩标准差(同专业,同学年学期)、学生成绩评价s_p=f(x),其中f(x)为归一化函数,基于3σ准则计算分布区间,分成五个区间,然后第一个和第五个分别扩展到负无穷和正无穷,按级别分别对应相应标签,了解学生最近学习的状态,及时发现问题,主动和学生沟通,帮助学生按时完成学业。
4.四级英语成绩预测:根据学生基础数据,学生高考英语成绩数据,学生英语课程成绩数据,专业基础数据,根据f(x)=wi×xi+b其中wi每个特征的权重,由模型算法得出,xi就是每个输入的模型预测样本特征,预测的学生本学期四级考试分数,对预测分数不能过线的,重点关注,提示他们认真复习,争取早日通过,如图2所示。

图2 四级成绩预测
5.综合预警:根据一卡通消费、无线AP日志、门禁闸机、学生的考试成绩等数据,计算期间内学生任何在校轨迹信息(计算期间:正常学期内排除节假日,每天计算)、学生当前成绩挂科数、学籍分等信息,完成学生失联预警、学分预警、挂科预警等。
学生管理和教育工作是学校各项工作的生命线,各级党委、教育主管部门、学校党组织都必须紧抓在手上。新时代背景下,构建一个基于大数据的信息化平台,是高校学工建设发展的客观要求。高校学生工作管理者应该紧抓互联网时代带来的机遇,结合自身在高校学生工作教育过程中遇到的问题,利用大数据的思路,从自身信息素养、学生数据分析和大数据挖掘分析等方面全方位入手,利用信息化的手段,更好的掌握学生的动态,特别是学困生的学习、生活动态,传播良好的互联网思想,真正意义上实现大数据服务高校学工建设,让高校学生工作教育获得良好的效益。
(作者单位:任彦龙、孙绪华为北京建筑大学网络信息管理服务中心;康健为北京建筑大学学生工作部)
(来源:《中国教育网络》2019年6月刊)

特别声明:本站注明稿件来源为其他媒体的文/图等稿件均为转载稿,本站转载出于非商业性的教育和科研之目的,并不意味着赞同其观点或证实其内容的真实性。如转载稿涉及版权等问题,请作者在两周内速来电或来函联系。