首 页 中国教育 高校科技 教育信息化 教育在线 教育舆情 CERNET 下一代互联网
CERNET第三十一届学术年会
  • 中国教育人博客
  • 天下教育
  • 考试培训
  • 中小学教育
  • 家庭教育
  • 就业创业
  • 菁菁校园
  • 分享空间
 当前位置:首页 > 中国教育 > 合作·活动 > 高顿财经教育 > 考证指南 > ACCA
申请免考必看!ACCA免考政策一览!
2023-11-09  高顿网校  

字体大小:

  申请免考必看!ACCA免考政策一览!
 
  acca免考政策2024年,申请免考必看!很多同学想报考ACCA的同学都想知道免考政策有哪些,所以学姐也收集了ACCA的免考信息,为大家提供参考,如果有其他问题也都可以咨询在线老师起来了解哦!
 
  一、acca免考政策2024年
 
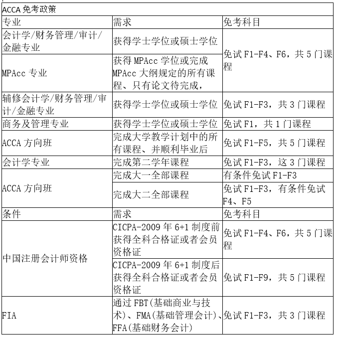
  ACCA最多可以免试9门,即《商业与科技》、《管理会计》、《财务会计》、《公司法与商法》、《业绩管理》、《税务》、《财务报告》、《审计与认证业务》、《财务管理》。
 
  不同学历和身份的免试政策不同,例如教育部认可拥有学士或硕士学位的会计学专业的高校毕业生可以申请免试5门,会计学辅修专业的可申请免试3门,若是法律专业和商务及管理专业,则只能申请1门免试。ACCA免考政策一览:
 
 
  二、acca免考怎么申请
 
  ACCA免考申请流程为:
 
  1、填写免试申请表。
 
  2、将申请表、学历证书以电子版形式发送至ACCA官方指定的地址处。
 
  3、官方审核后会向考生的邮箱发送免考的确认信息,考生可登录学员账户查看。
 
  三、ACCA免考查询
 
  ACCA免考查询步骤:
 
  1、进入ACCA官网,进入查询页面(https://portal.accaglobal.com/accrweb/faces/page/public/accreditations/enquiry/main/EnqInstitutionsTable.jspx)。
 
  2、在Institution Name中填写大学名称,如以关键字形式输入Birmingham就可以得到University of Birmingham的所有结果。在Country中勾选国籍就会显示相应国家的学校信息。
 
  3、在学校列表中找到自己的学校,点击进入查看专业明细。
 
  4、在各专业学位中找到学位证书类别及学习进度,即可了解相应的免考结果。
 
  5、在显示的免考结果中可查询已经获得免考资格,底部是未来(满足一定条件)可以获得的免考资格情况。
教育信息化资讯微信二维码

 

  延伸阅读
· 2024年无基础备考acca的方法!学姐科普来了!
· 23年acca各科目的通过率高吗?难度一览!
· 2024年acca报考时间是什么时候?速看!
· acca对进入四大有帮助吗?详细分析来了!
· 报考ACCA需要有工作经验吗?新手考生速看!
· 国际会计acca什么意思?科普解读来了!
· 24年考acca要花多少钱?一文总结!
· acca的考试难度体现在哪?考生不可错过!
· acca考试怎么报名?新手入门必看!
· acca需要几年考完?戳这里就知道!
建一流大学
·EDU聚焦:校园"毒跑道"
·快乐暑期安全教育别放松
·聚焦:毕业生迎来创业季
·教育3.15:优化教育环境
·3-6岁儿童学习发展指南
·开学第一课历年视频资料
  文献资料
·研究生课程建设加大
·教育法律修正案草案
·卓越教师计划改革项目
·《幼儿园园长专业标准》
·严禁任何形式就业率造假
中国教育和科研计算机网版权与免责声明
  ①凡本网未注明稿件来源的所有文字、图片和音视频稿件,版权均属本网所有,任何媒体、网站或个人未经本网协议授权不得转载、链接、转贴或以其他方式复制发表。已经本网协议授权的 媒体、网站,在下载使用时必须注明“稿件来源:中国教育和科研计算机网”,违者本网将依法追究责任。 
  ②本网注明稿件来源为其他媒体的文/图等稿件均为转载稿,本网转载出于非商业性的教育和科研之目的,并不意味着赞同其观点或证实其内容的真实性。如转载稿涉及版权等问题,请作者在两周内速来电或来函联系。 
 
 版权所有:中国教育和科研计算机网网络中心    CERNIC, CERNET
京ICP备15006448号-16 京网文[2017]10376-1180号 京公网安备 11040202430174号
关于假冒中国教育网的声明 | 有任何问题与建议请联络:Webmaster@cernet.com