随着新冠肺炎疫情在全球蔓延,多国政府抛开意识形态的偏见,团结起来共同战疫。作为最早与新冠病毒战斗的国家,中国的抗疫经验也在全球范围内引发越来越多关注。中国的科研工作者们也奋斗在战“疫”一线,把最新的抗疫成果和经验在顶级期刊上发表,与世界分享中国抗疫经验。下面就跟小编来一起盘点一下吧~
一、武汉大学等高校发布武汉两医院新冠气溶胶研究
切断病毒的传播途径是新冠肺炎关键的防控措施之一。目前,飞沫和接触传播已被证实是新冠病毒(SARS-CoV-2)的主要传播途径,而目前对其气溶胶传播途径还所知甚少。
当地时间4月27日,国际顶级学术期刊《自然》(Nature)以“加快评审文章”(Accelerated Article Preview)形式在线发表了来自武汉大学、香港科技大学、上海环境监测中心、复旦大学、香港中文大学合作团队的一项研究“Aerodynamic analysis of SARS-CoV-2 in two Wuhan hospitals”(《武汉两所医院的新冠病毒气溶胶动力学分析》)
该研究通讯作者为武汉大学病毒学国家重点实验室主任、医学研究院副院长、生命科学学院蓝柯教授,香港中文大学何建辉(Kin-fai Ho)教授,复旦大学、上海市大气颗粒物污染防治重点实验室阚海东教授,上海市环境监测中心伏晴艳高工(教授级),香港科技大学环境环境与可持续发展学部副教授宁治,武汉大学生命科学学院、病毒学国家重点实验室陈宇副教授。武汉大学病毒学国家重点实验室刘元、陈宇、郭铭和香港科技大学宁治为共同第一作者。
二、南开大学校长曹雪涛发表《新冠肺炎的免疫病理及其对于治疗的启示》
4月9日晚,中国工程院院士、南开大学校长曹雪涛在《自然-免疫学综述》在线发表了题为《新冠肺炎的免疫病理及其对于治疗的启示》的评述文章。据悉,《自然-免疫学综述》隶属《自然》出版社,会定向向有学术影响力的著名科学家约稿。
这篇评述集中写了一个主题,即免疫在新冠肺炎的发病和治疗中起什么作用,围绕免疫病理,讨论免疫调节怎么影响新冠肺炎的转归和治疗,从而进一步探索新冠肺炎治疗的新靶标和干预的新途径。
三.北京协和医学院校长王辰院士团队《柳叶刀》分享方舱医院经验
4月2日,中国工程院院士王辰带领的团队在《柳叶刀》发文,向全世界分享了中国方舱医院的建设和管理经验。
在国内疫情告急之时,王辰提出建立方舱医院这一关键之举。论文作者表示,方舱医院在应收尽收的同时,极大缓解了更高级别医院的资源压力。从2月4日(第一家方舱医院开舱前)到2月22日(16家方舱医院均开始收治患者),传统医院的空床率从4%提高到16%。

四、清华医学院饶子和院士团队合作破译抗新冠病毒关键药靶三维结构
近日,由清华大学医学院饶子和院士领导,清华大学医学院娄智勇教授、闫利明博士和上海科技大学杨海涛教授、王权教授等组成的“清华大学-上海科技大学新冠病毒联合攻关团队”,在新冠病毒抗病毒药物核心靶点主蛋白酶(Mpro)和RNA依赖的RNA聚合酶(RdRp)三维结构研究中取得重要进展,为抗新冠病毒药物研发提供了关键的结构生物学基础。研究成果于4月9日、4月10日,先后在《自然》和《科学》期刊上在线发表。
需要指出的是,这些研究成果为发展抗病毒药物提供了关键结构生物学基础,但是要得到可以实际使用的药物,还需要化学、药学、临床医学等多领域的科学家共同努力。
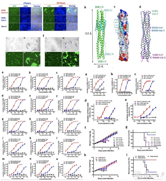
五、复旦大学团队在广谱抗冠状病毒抑制剂研究方面取得重要进展
复旦大学基础医学院团队在广谱抗冠状病毒抑制剂的研究方面取得相关进展。2020年3月30日,研究成果以以封面图片形式发表于国际知名综合学术期刊《细胞研究》(Cell Research)上。

需要注意的是该研究还处于实验室研发阶段,距离临床应用还有很长的路要走。
六、中山大学附属第六医院兰平教授研究团队于《柳叶刀》子刊发表新冠与胃肠道相关研究成果
近日,中山大学附属第六医院兰平教授团队针对“武汉以外新冠肺炎住院患者的胃肠症状”,在《柳叶刀》子刊Lancet Gastroenterology & Hepatology上发表关于新型冠状病毒的胃肠道症状原创研究论文,该项多中心回顾性研究由附属第六医院、中山大学胃肠病学研究所和全国多家医院及研究机构合作完成。

研究成果数据图表
研究发现,腹泻症状和新冠感染重症、呼吸机的使用以及ICU病房的使用也有显著的相关。这些排除了混杂因素的结论显示:新冠感染的胃肠症状可用于预测新冠感染病人是否会发展成严重的呼吸障碍,有助于为病人设计更加合理的治疗方案。该研究结果对于医疗资源的合理使用也具有重要意义。
七、北京人民医院姜保国团队在《柳叶刀》发布新冠肺炎疫情诊治通讯文章
2020年3月9日,北京大学姜保国团队在国际顶级医学期刊Lancet在线发表题为“Comorbidities and multi-organ injuries in the treatment of COVID-19”的通讯文章。文章首次提出将 COVID-19患者进行分类治疗,在治疗COVID-19时,应注意基础疾病的治疗和器官、系统的保护。

文章截图
八、中国高校新研究:穿山甲携带冠状病毒与新冠病毒相似
据科学网3月30日报道,中国汕头大学-香港大学联合病毒学研究所和广西医科大学等机构研究人员日前在英国《自然》杂志上报告说,他们从走私穿山甲的样本中发现与新冠病毒相似的冠状病毒。不过这种相似度还不足以说明穿山甲是引起当前疫情暴发的中间宿主。
研究人员表示,穿山甲是迄今已知除蝙蝠外唯一一种被新冠病毒相关的冠状病毒感染的哺乳动物,有可能是这类病毒的长期宿主。当然,最新发现还不足以说明穿山甲是引起当前疫情暴发的中间宿主,但应视其为新冠病毒的可能宿主。严格禁止在市场上交易穿山甲,将降低未来病毒传给人类的风险。

特别声明:本站注明稿件来源为其他媒体的文/图等稿件均为转载稿,本站转载出于非商业性的教育和科研之目的,并不意味着赞同其观点或证实其内容的真实性。如转载稿涉及版权等问题,请作者在两周内速来电或来函联系。
