
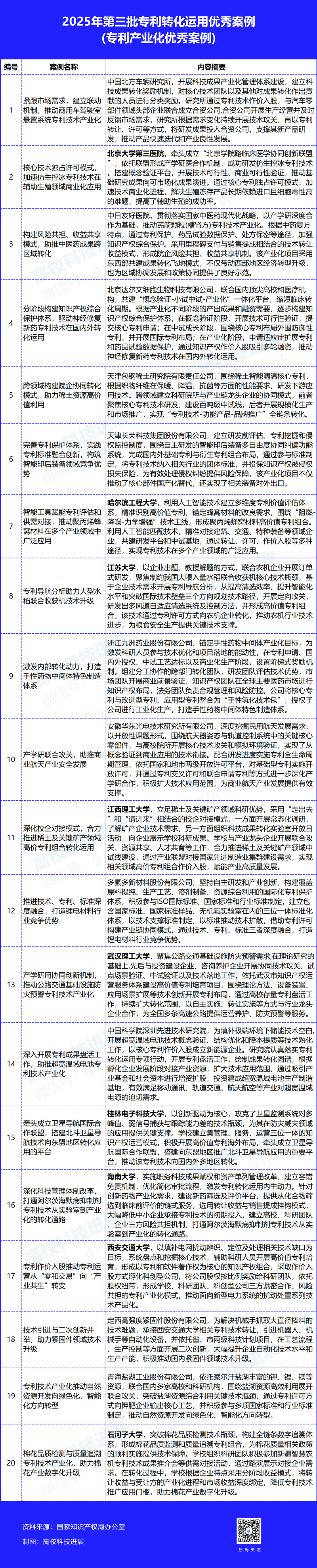
国家知识产权局网站截图
近日,国家知识产权局发布《关于公布2025年第三批专利转化运用优秀案例的通知》(以下简称《通知》)。根据《通知》,经各地方各部门组织推荐、专家评审等环节,遴选出20项专利产业化优秀案例和20项政府部门组织推进专利转化运用工作优秀案例。其中,高校表现突出,共有9项案例入选“专利产业化优秀案例”,具体如下:
北京大学第三医院:核心技术独占许可模式,加速仿生控冰专利技术在辅助生殖领域商业化应用
哈尔滨工程大学:智能工具赋能专利评估和供需对接,推动聚丙烯蜂窝材料在多个产业领域中广泛应用
江苏大学:专利导航分析助力大型水稻联合收获机技术升级
江西理工大学:深化校企对接模式,合力推进稀土及关键矿产领域高价专利组合转化运用
武汉理工大学:产学研用协同创新机制,推动公路交通基础设施防灾预警专利技术产业化
桂林电子科技大学:牵头成立卫星导航国际合作联盟,搭建北斗卫星导航技术向东盟地区转化应用的平台
海南大学:深化科技管理体制改革,打通阿尔茨海默病抑制剂专利技术从实验室到产业化的转化通路
西安交通大学:专利作价入股推动专利运营从”零和交易“向”产业共生“转变
石河子大学:棉花品质检测与质量追溯专利技术产业化,助力棉花产业数字化升级
《通知》指出,这批案例是各地区推进专利转化运用专项行动重点任务落地过程中的有益实践,创新性强、成效突出、具备复制推广价值。国家知识产权局要求各省级知识产权局积极宣传推广,组织各类创新主体学习借鉴,以加速专利产业化,推动创新成果向现实生产力转化。
附:2025年第三批专利转化运用优秀案例(专利产业化优秀案例)
点击可查看大图▼▼▼


特别声明:本站注明稿件来源为其他媒体的文/图等稿件均为转载稿,本站转载出于非商业性的教育和科研之目的,并不意味着赞同其观点或证实其内容的真实性。如转载稿涉及版权等问题,请作者在两周内速来电或来函联系。
